$10

Batch Convert BVH Mocap to Control Rig FBX for MotionBuilder Story

I want this!

Batch Convert BVH Mocap to Control Rig FBX for MotionBuilder Story

$10
1 rating

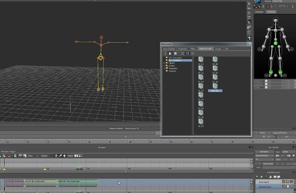
How to convert a bunch of BVH file to your Control Rig in MotionBuilder so you can simply drag and drop in the Story Window. Big Time Saver not loading a ton of BVH files individually.  In this tutorial I take Carnegie Mellon University BVH Motion Capture files which are small and make them very useful and fun.

I want this!
Watch link provided after purchase

CMU BVH to FBX with CTRL Rig

Size
576 MB
Duration
33 minutes
Resolution
1152 x 720 px

Ratings

5
(1 rating)
5 stars
100%
4 stars
0%
3 stars
0%
2 stars
0%
1 star
0%
Powered by